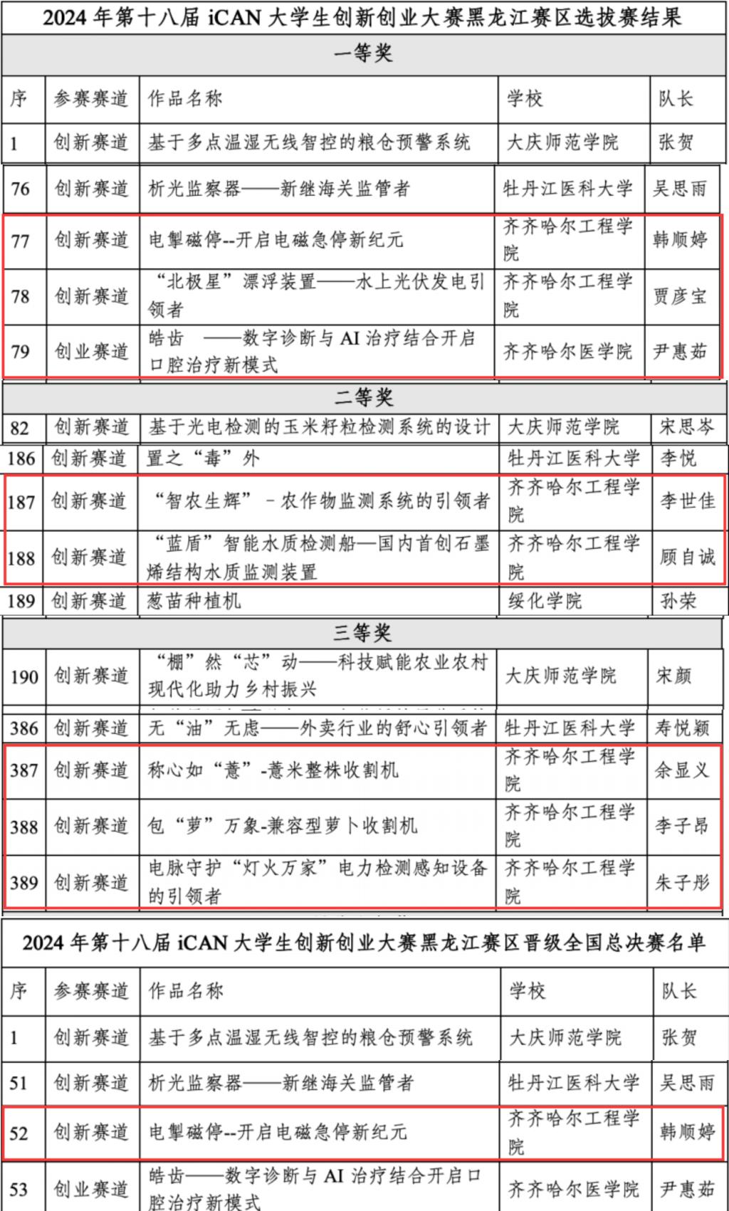
近日,第十八届iCAN大学生创新创业大赛黑龙江赛区选拔赛传来喜讯,Beat365机电工程系学生在选拔赛斩获一等奖2项、二等奖2项、三等奖3项,同时,1个项目进入全国总决赛。

第十八届iCAN大学生创新创业大赛黑龙江赛区选拔赛现场决赛在牡丹江师范学院举行,吸引了来自于39所学校829个项目参赛,通过现场展示、路演、答辩等环节,Beat365机电工程系电气工程及其自动化专业的四个项目顺利进入现场路演,电气221韩顺婷《电掣磁停--开启电磁急停新纪元》项目获得一等奖,进入全国总决赛;电气212贾彦宝《“北极星”漂浮装置—水上光伏发电引领者》获得一等奖;电气222李世佳《“智农生辉”——农作物监测系统的引领者》、电气231顾自诚《“蓝盾”智能水质检测船——国内首创石墨烯结构水质监测装置》获得二等奖。

机电工程系接下来将聚焦教学改革,致力于强化学生的创新思维与设计能力培育,将实践教学和学科竞赛视为锤炼学生专业技能与实战经验的关键抓手,不断优化这些环节,以构建更加多元化、高效能的学习与实践平台,为学生成为创新型人才奠定良好的基础。

【作者:高鹏 责编:王凡 审核:刘微】